首页 > 医疗资讯/ 正文
心脏作为人体最重要的器官之一,其正常发育和功能维持依赖于复杂的基因调控网络。替代剪接是转录后调控的重要机制,能够生成多个mRNA异构体,进而编码不同的蛋白变体,赋予同一基因多样的功能可能性。在心脏组织中,不同细胞类型如心肌细胞、成纤维细胞、免疫细胞等通过特异的异构体组合来执行各自的生理职责。
近年来,科学家们越来越关注可变剪接在心脏发育和心脏疾病中的作用,尤其是其如何通过调控蛋白编码序列、功能域以及分子网络来影响心脏细胞功能。然而,迄今为止,人类心脏异构体的全景图谱仍未被全面描绘。本文利用长读长单核RNA测序技术,系统解析了成人左心室不同细胞类型和状态下的完整异构体结构及表达模式,揭示了异构体在正常心脏功能维持及心衰发病过程中的关键角色。
本研究采用最新的长读长单核RNA测序技术,能够捕获完整转录本,有效识别和量化心脏中存在的各种剪接异构体。研究对象为成人左心室组织,涵盖健康与心力衰竭患者。通过先进的计算分析方法,研究团队鉴定了全长转录异构体的多样性、表达模式及其在不同细胞类型和细胞状态中的使用变化。此外,利用反转录定量PCR和靶向扩增测序技术对代表性心脏基因的异构体组成进行验证。为了方便科研人员查询与分析,开发了在线交互式数据平台,公开了该心脏异构体图谱资源。
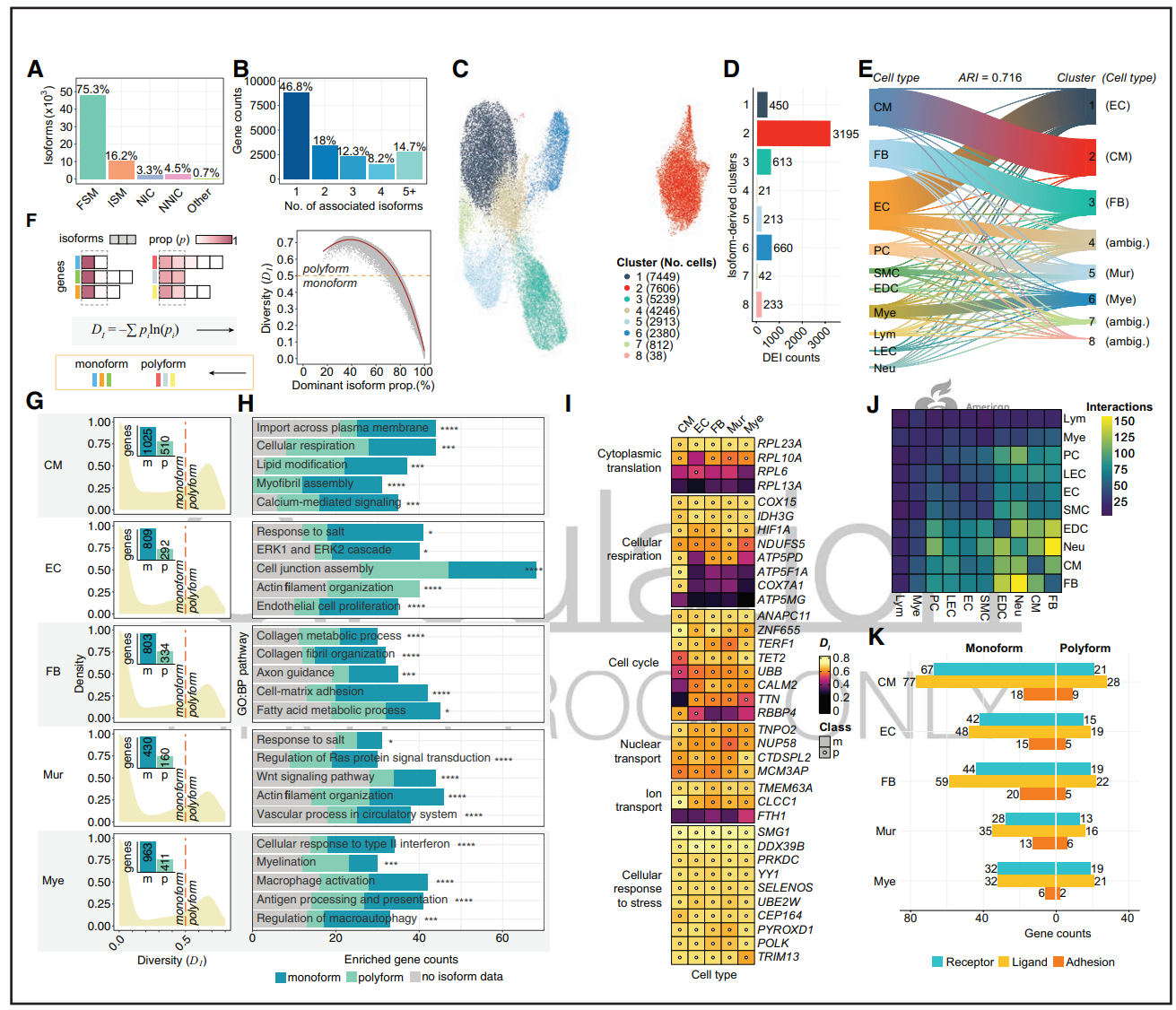
结果表明,左心室内异构体多样性极为丰富,且在不同心脏细胞类型中表现出显著的特异性。约30%的细胞类型特异性基因表现为多异构体形式,这些多异构体的选择与各细胞类型的特定功能程序紧密关联。在广泛表达的基因中,超过300个基因显示出细胞类型特异的异构体使用差异,凸显剪接异构体在细胞特异性功能中的调控作用。
图:左心室复杂的细胞生态系统
与健康心脏相比,心衰患者的心肌细胞中有379个基因表现出明显的异构体使用转变,这些变化主要通过影响蛋白编码序列或调控剪接方式(如内含子滞留与非编码双态转换)来改变蛋白质功能,提示其可能参与病理过程。细胞状态特异性程序则主要作用于单异构体基因,反映的是细胞功能状态的调节。除心肌细胞外,心脏微环境中的间质细胞和免疫细胞也表现出心衰相关的异构体使用变化,说明心衰的分子机制涉及多种细胞类型的共同参与。
图:异构体异质性广泛存在于正常左心室的多种细胞程序中
综上,本研究通过长读长单核RNA测序构建了人类成人左心室正常与心衰状态下的详尽剪接异构体图谱,揭示了异构体在维持核心细胞程序稳定性及心脏疾病发生中的重要作用。该图谱不仅丰富了我们对心脏转录组多样性的认识,也为未来基于异构体的功能研究和精准治疗策略提供了宝贵资源。相关数据已通过在线平台公开,便于社区进一步挖掘和利用。
虽然该研究全面展示了左心室细胞类型的异构体特征,但仅限于单一心脏部位,未来需要扩展至其它心脏区域及不同病理状态以获得更全面的心脏异构体蓝图。此外,功能验证仍需深入挖掘,尤其是异构体的具体生物学功能和其在心衰治疗中的潜在靶点价值。
原始出处
Pan T, Lu L, Youker K, et al. Single-Cell Splicing Isoform Atlas of the Adult Human Heart and Heart Failure. Circulation. Published online September 29, 2025. doi:10.1161/CIRCULATIONAHA.125.074959
本文相关学术信息由梅斯医学提供,基于自主研发的人工智能学术机器人完成翻译后邀请临床医师进行再次校对。如有内容上的不准确请留言给我们。
- 搜索
-
- 1000℃李寰:先心病肺动脉高压能根治吗?
- 1000℃除了吃药,骨质疏松还能如何治疗?
- 1000℃抱孩子谁不会呢?保护脊柱的抱孩子姿势了解一下
- 1000℃妇科检查有哪些项目?
- 1000℃妇科检查前应做哪些准备?
- 1000℃女性莫名烦躁—不好惹的黄体期
- 1000℃会影响患者智力的癫痫病
- 1000℃治女性盆腔炎的费用是多少?
- 标签列表
-
- 星座 (702)
- 孩子 (526)
- 恋爱 (505)
- 婴儿车 (390)
- 宝宝 (328)
- 狮子座 (313)
- 金牛座 (313)
- 摩羯座 (302)
- 白羊座 (301)
- 天蝎座 (294)
- 巨蟹座 (289)
- 双子座 (289)
- 处女座 (285)
- 天秤座 (276)
- 双鱼座 (268)
- 婴儿 (265)
- 水瓶座 (260)
- 射手座 (239)
- 不完美妈妈 (173)
- 跳槽那些事儿 (168)
- baby (140)
- 女婴 (132)
- 生肖 (129)
- 女儿 (129)
- 民警 (127)
- 狮子 (105)
- NBA (101)
- 家长 (97)
- 怀孕 (95)
- 儿童 (93)
- 交警 (89)
- 孕妇 (77)
- 儿子 (75)
- Angelababy (74)
- 父母 (74)
- 幼儿园 (73)
- 医院 (69)
- 童车 (66)
- 女子 (60)
- 郑州 (58)