首页 > 医疗资讯/ 正文
血友病B是一种由凝血因子IX(FIX)基因(F9)变异引起的先天性出血性疾病,患者由于FIX活性缺陷导致凝血功能障碍。当前针对血友病B的治疗策略主要包括因子替代疗法及基因治疗。然而,F9基因中存在多种变异类型,尤其是大量单核苷酸变异,给开发针对每一种变异的治疗方案带来巨大挑战。传统基因替代疗法通常无法覆盖所有患者,且存在载体持续表达及免疫反应等问题,亟需创新的治疗手段以实现更广泛的适用性和更持久的疗效。 CRISPR-Cas9基因编辑技术因其高效精准的基因调控能力,成为基因疾病治疗研究的热点。
然而,传统Cas9介导的双链断裂(DSB)修复机制可能引发基因组不稳定,产生脱靶效应和染色体重排,限制了临床应用的安全性。为此,碱基编辑技术应运而生,该技术依托Cas9核酸酶的“镰刀”变体与脱氨酶融合,能够在不引发DNA断裂的情况下实现特定单碱基的精确转换,极大地降低了风险。 基于碱基编辑的治疗策略尤其适合修复或改造单核苷酸变异。研究显示,约55%的遗传疾病由单核苷酸变异引起,其中超过60%属于A:T到G:C或C:G到T:A的转变类型,这使得碱基编辑在临床上的应用前景广阔。针对血友病B,F9基因内多为单核苷酸变异,具有碱基编辑的良好靶向基础。

本研究旨在探索通过碱基编辑在F9基因中引入功能获得性变异(GOF)R338Q,以提升FIX活性,进而为血友病B提供新型精准治疗手段。该策略希望实现对具有残余FIX活性的患者广泛适用,突破以往需针对每个变异分别设计编辑工具的限制。
研究方法
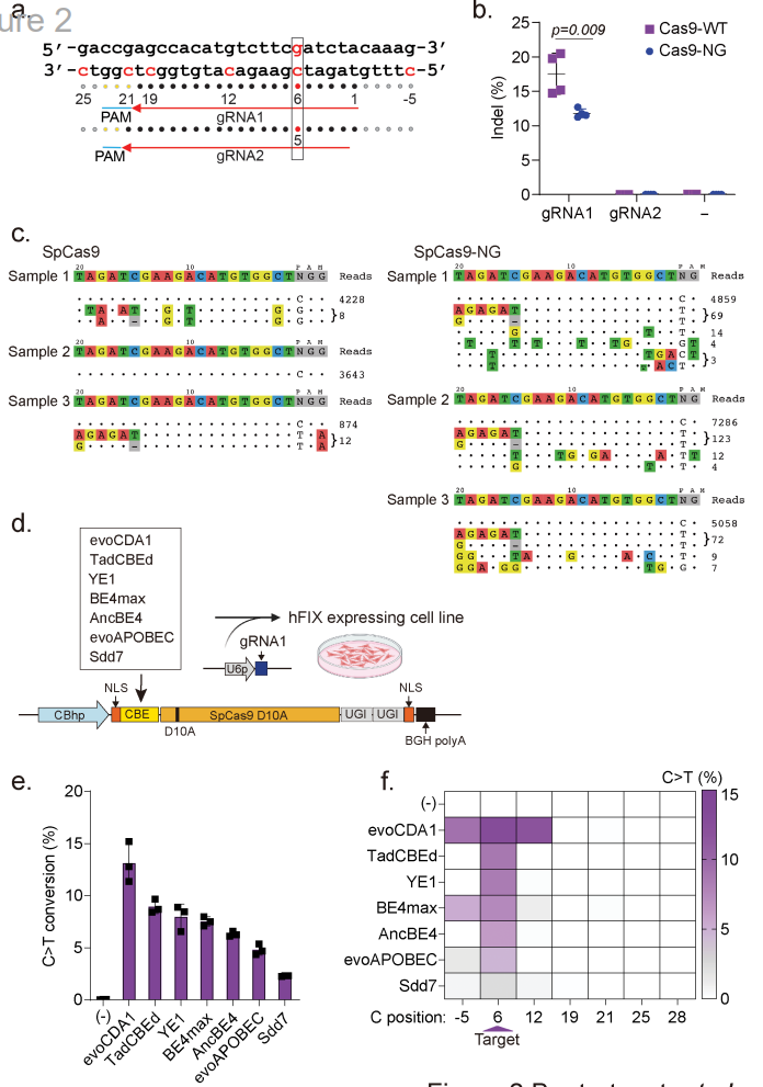
研究团队设计并构建了表达F9基因及其各种病理变异的质粒,利用HEK293细胞模型评估R338Q变异对FIX活性的影响。通过筛选多组gRNA与Cas9结合体,确定了最优的编辑靶点和编辑系统。随后,采用携带碱基编辑器的腺相关病毒(AAV)载体及脂质纳米颗粒(LNP)载体,将编辑工具导入体内外模型,评估基因编辑效率及临床相关指标。 其中,碱基编辑器主要采用SpCas9(D10A)结合脱氨酶TadCBEd,利用基于APOBEC的C到T转换机制实现特定核苷酸替换。利用高通量测序(NGS)、T7内切酶检测、Guide-seq等技术,系统评估编辑效率及潜在脱靶效应。 建立了携带人类F9 cDNA敲入小鼠模型,模拟人类血友病B患者基因背景,验证体内编辑效果及凝血功能改善。LNP系统则用于实现基因编辑器的短暂表达,降低免疫反应风险,支持多次给药以提升治疗效果。
研究发现
1.R338Q变异能显著提升FIX的凝血活性。在HEK293细胞中,携带R338Q变异的FIX活性较野生型提高约3倍,虽然低于已知活性更强的R338L(Padua变异,约8倍提升),但R338L需要C到A的转变,现有碱基编辑技术尚不可实现,故R338Q为可行的替代方案。

R338Q 替换增加了凝血因子 IX 的活性
2. R338Q变异不会显著增加免疫原性风险。通过计算模型分析,携带R338Q的肽段未表现出较高的HLA II类结合亲和力,提示不会激发异常免疫反应。
3. 对于多种血友病B相关F9病理变异,尤其是CRM阳性或CRM降低型患者的变异,导入R338Q均能提升FIX活性,表现出良好的适用性。对于无FIX抗原表达(CRM阴性)或结构严重受损的变异,则效果有限。
4. TadCBEd编辑器相比BE4max等碱基编辑工具,具备更高的目标碱基转化效率及更低的旁路效应。

向导 RNA(gRNA)序列与碱基编辑器的筛选
5. AAV介导的体内基因编辑在携带人类F9基因敲入的小鼠肝脏中实现了约60%的C到T编辑效率,FIX活性提高5-6倍,且编辑高度特异,未见明显非靶向编辑。
6. LNP递送的mRNA编辑器实现了25%~48%的肝脏编辑效率,FIX活性显著提升且维持至少8周,支持多次给药以叠加疗效。免疫学评估显示抗PEG抗体仅短暂存在IgM水平,IgG保持阴性,利于反复给药。
综上,本研究开创性地提出通过碱基编辑引入功能获得性变异的策略,区别于传统修复病理突变的方法,为遗传病治疗提供了新的思路。通过单一变异的改造,可覆盖血友病B中多种病理变异患者,极大提升临床推广的可行性。 相比现有基因替代疗法,基因组编辑直接修正内源基因,可能实现永久性治疗效果,减少载体持续表达带来的免疫风险。AAV与LNP两种递送系统各具优势,AAV适合一次性长效表达,LNP利于短暂表达及多次给药。通过合理结合,未来可实现安全高效的治疗方案。 本策略适合FIX活性残留且表达蛋白存在的患者,填补CRM阳性或CRM降低型患者的治疗空白。
原始出处
Baatartsogt N, Kashiwakura Y, Hiramoto T, Ito R, Sato R, Nagao Y, Naruoka H, Takata H, Hayakawa M, Batjargal K, Togashi T, Hoshino A, Shimizu T, Sato Y, Ishida T, Nureki O, Ohmori T. Therapeutic base editing to generate a gain-of-function F9 variant for hemophilia B. Blood. 2025 Oct 23:blood.2024027870. doi: 10.1182/blood.2024027870. Epub ahead of print. PMID: 41129587.
本文相关学术信息由梅斯医学提供,基于自主研发的人工智能学术机器人完成翻译后邀请临床医师进行再次校对。如有内容上的不准确请留言给我们。
- 搜索
-
- 1000℃李寰:先心病肺动脉高压能根治吗?
- 1000℃除了吃药,骨质疏松还能如何治疗?
- 1000℃抱孩子谁不会呢?保护脊柱的抱孩子姿势了解一下
- 1000℃妇科检查有哪些项目?
- 1000℃妇科检查前应做哪些准备?
- 1000℃女性莫名烦躁—不好惹的黄体期
- 1000℃会影响患者智力的癫痫病
- 1000℃治女性盆腔炎的费用是多少?
- 标签列表
-
- 星座 (702)
- 孩子 (526)
- 恋爱 (505)
- 婴儿车 (390)
- 宝宝 (328)
- 狮子座 (313)
- 金牛座 (313)
- 摩羯座 (302)
- 白羊座 (301)
- 天蝎座 (294)
- 巨蟹座 (289)
- 双子座 (289)
- 处女座 (285)
- 天秤座 (276)
- 双鱼座 (268)
- 婴儿 (265)
- 水瓶座 (260)
- 射手座 (239)
- 不完美妈妈 (173)
- 跳槽那些事儿 (168)
- baby (140)
- 女婴 (132)
- 生肖 (129)
- 女儿 (129)
- 民警 (127)
- 狮子 (105)
- NBA (101)
- 家长 (97)
- 怀孕 (95)
- 儿童 (93)
- 交警 (89)
- 孕妇 (77)
- 儿子 (75)
- Angelababy (74)
- 父母 (74)
- 幼儿园 (73)
- 医院 (69)
- 童车 (66)
- 女子 (60)
- 郑州 (58)