首页 > 医疗资讯/ 正文
类风湿关节炎(RA)是一种系统性自身免疫性疾病,表现为慢性关节炎症和骨关节破坏,严重影响患者生活质量。虽然现有的疾病修饰抗风湿药物(DMARDs)和生物制剂在临床上有效,但存在副作用、治疗耐药及感染风险等问题。RA的复杂发病机制涉及多种免疫细胞及炎症通路,促使治疗策略由单靶点向多靶点综合调控转变。针灸作为传统中医的重要组成部分,因其调节机体整体功能的理念,在缓解RA症状方面显示出临床潜力,但其分子机制尚未完全阐明。利用网络拓扑分析和机器学习等现代生物信息学工具,可以揭示针灸的多成分、多靶点作用特征,为精准治疗提供理论依据。

本研究系统搜集了针灸治疗RA后体内产生的10种关键活性内源性化合物及对应的631个潜在靶点蛋白,并从基因表达数据库GEO筛选出49个差异表达基因(DEGs),这些基因主要富集于免疫相关信号通路,包括JAK/STAT、T细胞受体信号和TNF信号通路。利用CIBERSORT算法分析显示,这些DEGs与关键免疫细胞亚群如M1巨噬细胞、活化的CD4+ T细胞、调节性T细胞(Tregs)及B淋巴细胞密切相关。基于4种机器学习模型(GLM、SVM、XGB、RF),筛选出五个核心基因:STAT1、GAPDH、JAK2、PTGS2和MDM2。门德尔随机化(MR)和共定位分析确认STAT1表达与RA遗传易感性呈正相关,提示STAT1介导的JAK/STAT通路在免疫重塑中发挥关键作用。

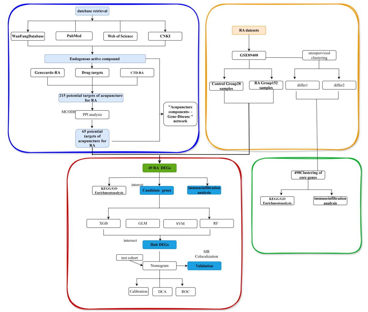
图:研究设计流程图
通过文献和数据库检索,整合针灸相关内源性化合物与RA相关基因,构建“针灸-成分-基因-疾病”多维网络。利用Cytoscape软件进行网络拓扑分析,识别核心靶点。结合GEO数据库进行差异表达分析,采用GO和KEGG富集分析揭示功能相关通路。应用CIBERSORT和ssGSEA算法分析免疫细胞浸润特征。采用ConsensusClusterPlus进行无监督聚类评估患者亚型差异。结合机器学习模型构建诊断预测模型并制作风险评分列线图。最后,借助两样本MR和共定位分析验证核心基因与RA的因果关系。
1、针灸调控的活性化合物如dinoprostone(前列腺素E2)、CORT(皮质酮)、5-羟基吲哚乙酸(5-HIAA)、CCK-8(胆囊收缩素-8)等,参与调节神经-免疫-炎症轴,发挥抗炎镇痛作用。
2、核心差异表达基因STAT1、JAK2参与JAK/STAT信号通路,调节M1巨噬细胞极化及CD4+ T细胞活化,抑制炎症反应,恢复免疫平衡。
3、PTGS2(COX-2)通过调控PGE2水平,影响炎症介质释放及免疫细胞活性。

图:A. 针灸靶点与类风湿关节炎(RA)疾病靶点的交集图; B. 215个交集靶点的蛋白质-蛋白质相互作用(PPI)网络图; C. MCODE基因的进一步筛选; D. 针灸-成分-基因-疾病关系图
4、GAPDH在炎症条件下参与细胞代谢重编程,促进促炎细胞因子合成。
5、MDM2作为E3泛素连接酶,调控NF-κB信号通路和免疫细胞存活,参与炎症进程。 机器学习辅助诊断模型表现优异(XGBoost模型AUC=0.994),为精准医疗提供工具。此外,MR研究强调STAT1作为针灸干预RA的关键靶点。

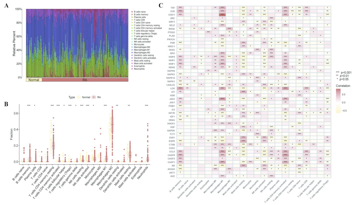
A. 样本中每种免疫细胞的相对百分比直方图; B. 正常样本与类风湿关节炎(RA)样本的免疫细胞比例箱型图; C. 核心基因与免疫细胞之间相关性分析的热图
综上,针灸通过调控关键内源性成分及核心免疫调控基因(STAT1、GAPDH、JAK2、PTGS2、MDM2),在多条信号通路(JAK/STAT、TNF)及免疫细胞(M1巨噬细胞、CD4+ T细胞)中协同发挥抗炎和免疫调节作用,从整体上改善RA的免疫微环境,体现了中医整体调节理念与现代AI精准医学的融合。该研究为针灸治疗RA提供了分子机制基础和潜在靶点,推动了传统医学现代化发展。
原始出处
Li, F., Liu, Z., Xu, Y. et al. Potential mechanisms of acupuncture treatment for rheumatoid arthritis: a study based on network topology and machine learning. Chin Med 20, 164 (2025). https://doi.org/10.1186/s13020-025-01209-8
本文相关学术信息由梅斯医学提供,基于自主研发的人工智能学术机器人完成翻译后邀请临床医师进行再次校对。如有内容上的不准确请留言给我们。
猜你喜欢
- DDS:既往接受过托法替布治疗的炎症性肠病患者对乌帕替尼的应答
- 2020年09月22日每日养生小知识健康简报,星期二!健康是一种生活态度!
- 罕见病例:青少年检查发现磨玻璃结节手术请暂缓,熬一熬或许有惊喜!
- 【论著】症状性前循环颅内动脉重度狭窄患者急性期血管内治疗效果分析
- ASCO 2023速递 | 艾伏尼布片治疗IDH1突变急性髓系白血病的最新数据亮相ASCO!
- 电子科技大学张坤教授团队Biomaterials:纳米医学解锁射频动力学疗法用于肝细胞癌不完全射频消融后重塑免疫抑制微环境
- 走路也能减肥吗?快来试试吧
- 抗精神病药物在双相障碍及焦虑治疗的最新研究进展
- 儿科急诊激增!有医院数小时接诊400余名患者,警惕这种疾病!
- 做好这六件事可以很好的预防牙齿敏感
- 搜索
-
- 1000℃李寰:先心病肺动脉高压能根治吗?
- 1000℃除了吃药,骨质疏松还能如何治疗?
- 1000℃抱孩子谁不会呢?保护脊柱的抱孩子姿势了解一下
- 1000℃妇科检查有哪些项目?
- 1000℃妇科检查前应做哪些准备?
- 1000℃女性莫名烦躁—不好惹的黄体期
- 1000℃会影响患者智力的癫痫病
- 1000℃治女性盆腔炎的费用是多少?
- 标签列表
-
- 星座 (702)
- 孩子 (526)
- 恋爱 (505)
- 婴儿车 (390)
- 宝宝 (328)
- 狮子座 (313)
- 金牛座 (313)
- 摩羯座 (302)
- 白羊座 (301)
- 天蝎座 (294)
- 巨蟹座 (289)
- 双子座 (289)
- 处女座 (285)
- 天秤座 (276)
- 双鱼座 (268)
- 婴儿 (265)
- 水瓶座 (260)
- 射手座 (239)
- 不完美妈妈 (173)
- 跳槽那些事儿 (168)
- baby (140)
- 女婴 (132)
- 生肖 (129)
- 女儿 (129)
- 民警 (127)
- 狮子 (105)
- NBA (101)
- 家长 (97)
- 怀孕 (95)
- 儿童 (93)
- 交警 (89)
- 孕妇 (77)
- 儿子 (75)
- Angelababy (74)
- 父母 (74)
- 幼儿园 (73)
- 医院 (69)
- 童车 (66)
- 女子 (60)
- 郑州 (58)