首页 > 医疗资讯/ 正文
骨组织作为一种特殊结缔组织,具有矿化的细胞外基质,其稳态依赖破骨细胞和成骨细胞的动态平衡。破骨细胞起源于单核-巨噬细胞系,其分化受骨髓基质细胞分泌的RANKL(核因子κB受体活化因子配体)和M-CSF(巨噬细胞集落刺激因子)调控。炎症状态下,炎症介质如白细胞介素-1(IL-1)和肿瘤坏死因子-α(TNF-α)会刺激骨细胞及骨髓间质细胞过量表达RANKL和前列腺素E2,促进破骨细胞过度活化,导致骨吸收增加,骨质疏松及骨病发生。脂多糖(LPS)模型被广泛用于模拟炎症性骨质流失,具备较好的临床相关性。
随着食用昆虫作为营养来源及功能性食品的兴起,东方白点花金龟(Protaetia brevitarsis seulensis,PB)幼虫因其丰富的蛋白质、不饱和脂肪酸及多种生物活性成分受到关注。此前研究显示PB提取物具有抗炎、抗骨质流失的潜力,但其对炎症性破骨细胞分化及骨质流失的具体作用及机制尚未明确。
研究团队制备了70%乙醇提取的PB幼虫提取物(PBE),并以其对IL-1刺激的骨细胞(MLO-Y4细胞系)及破骨细胞前体(小鼠骨髓来源的巨噬细胞,BMMs)分化的影响进行体外实验。通过共培养系统模拟骨细胞与破骨细胞前体的相互作用,探讨PBE对RANKL表达及破骨细胞分化的调控。进一步利用小鼠LPS诱导的急性炎症骨质流失模型,评估PBE在体内的骨保护作用。骨组织采用微型计算机断层扫描(μ-CT)进行三维成像及骨密度分析,同时检测骨组织中RANKL、OPG及PGE2水平。
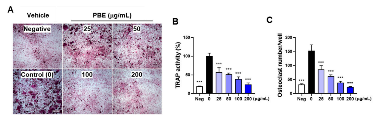
结果显示,PBE显著抑制IL-1诱导的骨细胞促进的破骨细胞分化,TRAP活性及多核破骨细胞数量下降,且呈剂量依赖性。在骨细胞中,PBE降低了IL-1刺激下Tnfsf11(编码RANKL)及前列腺素合成酶Ptgs2(COX-2)、Ptges(mPGES-1)基因表达,减少RANKL蛋白及PGE2产量,而对骨保护因子OPG影响不显著。
图:PBE 抑制IL-1诱导的共培养体系中破骨细胞分化
PBE抑制IL-1介导的早期信号通路激活,包括MAPK中的ERK和JNK及PI3K-Akt途径,减少RANKL的快速上调。PBE在无骨细胞参与的破骨细胞前体单培养中,直接抑制由RANKL或TNF-α/TGF-β1引发的破骨细胞分化,且不影响细胞活力,提示其具备破骨细胞直接抑制作用。
图:PBE 抑制 IL-1 诱导的 MLO-Y4 细胞中 RANKL 表达和 PGE2 产生
动物实验显示,口服PBE能有效缓解LPS诱导的小鼠远端股骨骨小梁骨量减少,改善骨矿密度(BMD)、骨体积分数(BV/TV)和骨小梁数量(Tb.N)等指标,同时降低骨组织中RANKL和PGE2水平,而OPG水平未见显著变化。
图:PBE 抑制BMM培养中破骨细胞前体的分化
总之,本研究系统揭示了PB幼虫提取物PBE在炎症性骨质流失中的多靶点作用机制。PBE通过抑制骨细胞中促破骨因子RANKL和炎症介质PGE2的表达,及直接抑制破骨细胞前体的分化,协同减轻炎症介导的骨质损失。该提取物具备作为功能性食品或营养干预剂用于预防和治疗炎症相关骨质疏松的潜力。
原始出处
Yang, H.; Gu, D.R.; Yang, H.J.; Li, W.; Go, Y.; Choi, R.-Y.; Kim, I.-W.; Ha, H. Protaetia brevitarsis seulensis Larvae Extract Attenuates Inflammatory Osteoclast Differentiation and Bone Loss. Nutrients 2025, 17, 3273. https://doi.org/10.3390/nu17203273
本文相关学术信息由梅斯医学提供,基于自主研发的人工智能学术机器人完成翻译后邀请临床医师进行再次校对。如有内容上的不准确请留言给我们。
- 搜索
-
- 1000℃李寰:先心病肺动脉高压能根治吗?
- 1000℃除了吃药,骨质疏松还能如何治疗?
- 1000℃抱孩子谁不会呢?保护脊柱的抱孩子姿势了解一下
- 1000℃妇科检查有哪些项目?
- 1000℃妇科检查前应做哪些准备?
- 1000℃女性莫名烦躁—不好惹的黄体期
- 1000℃会影响患者智力的癫痫病
- 1000℃治女性盆腔炎的费用是多少?
- 标签列表
-
- 星座 (702)
- 孩子 (526)
- 恋爱 (505)
- 婴儿车 (390)
- 宝宝 (328)
- 狮子座 (313)
- 金牛座 (313)
- 摩羯座 (302)
- 白羊座 (301)
- 天蝎座 (294)
- 巨蟹座 (289)
- 双子座 (289)
- 处女座 (285)
- 天秤座 (276)
- 双鱼座 (268)
- 婴儿 (265)
- 水瓶座 (260)
- 射手座 (239)
- 不完美妈妈 (173)
- 跳槽那些事儿 (168)
- baby (140)
- 女婴 (132)
- 生肖 (129)
- 女儿 (129)
- 民警 (127)
- 狮子 (105)
- NBA (101)
- 家长 (97)
- 怀孕 (95)
- 儿童 (93)
- 交警 (89)
- 孕妇 (77)
- 儿子 (75)
- Angelababy (74)
- 父母 (74)
- 幼儿园 (73)
- 医院 (69)
- 童车 (66)
- 女子 (60)
- 郑州 (58)